碳减排及节能减排领域专业技能岗位
人 才 培 训
广西昂晟节能科技有限公司培训中心
碳减排及节能减排领域专业技能岗位人才培训及考试的通知
为贯彻落实“双碳”目标战略,促进我国经济社会发展全面绿色转型,培养一批了解碳市场相关政策、掌握碳市场交易规则、能熟练使用碳资产管理相关工具的专业性人才,帮助企业效利用市场手段管理碳资产、实现碳资产的保值增值,帮助企业在碳约束时代抢占市场先机、实现可持续发展。为此中国节能协会推出了 “碳排放管理师、碳排放监测员、碳资产管理师、碳交易师等专业技能岗位证书考试和课程学习”,广西昂晟节能科技有限公司作为中国节能学会关于碳减排与节能减排领域合作机构/考点/专项培训中心单位(证明材料详见附件2)。
根据中国节能协会的人才培训及考核标准要求,为贯彻落实“双碳”目标战略,促进我国经济社会发展全面绿色转型,培养碳减排及节能减排领域技能岗位人才,组织“碳减排及节能减排领域专业技能岗位人才培训及考试”(具体报名流程详见附件1)具体如下:
一、考试日期:为每年 1 月、3 月、5 月、7 月、9 月、 11 月第三周周六。
二、专业科目及时间:
考试科目和时间

三、考试形式:
1.统一采用线上考试形式,经学习达标者(需学够90%及以上课时)
2.在考试设备下载学习软件,方能参加考试,下载网址:http://ks.kszx365.com/
四、考试题型:
考试题型由单项选择题、多项选择题和简答题组成,线上考试试卷分值为100分,60分为及格。
五、报名条件:
初级:
(1)、从事相关领域工作年限满3年;
(2)、高中及以上学历,从事相关领 域工作年限2年以上;
(3)、中专及以上学历,从事相关领 域工作年限1年以上;
(4)、在校大学生、相关职业院校学 生;
(5)、取得其他初级职业或技能证书、 职称证书等。
(以上条件需满足其中一条)
中级:
(1)、中专学历(取得其他专业), 连续从事相关领域工作满3年;
(2)、大专学历(取得其他专业), 连续从事相关领域工作满2年;
(3)、本科学历(取得其他专业), 连续从事相关领域工作满1年;
(4)、研究生及以上学历(取得其他 专业);
(5)、具有环境工程与科学、能源等 相关专业大专及以上学历;
(6)、取得初级碳减排领域证书,从 事相关领域工作满一年;
(7)、取得其他中级职业或技能证书、 职称证书等。
(以上条件需满足其中一条)
高级:
(1)、中专学历(取得其他专业), 连续从事相关领域工作满4年;
(2)、大专学历(取得其他专业), 连续从事相关领域工作满3年;
(3)、本科学历(取得其他专业), 连续从事相关领域工作满2年;
(4)、研究生及以上学历(取得其他 专业)连续从事相关领域工作满2年;
(5)、具有环境工程与科学、能源等 相关专业大专及以上学历,从事相关 领域工作满一年;
(6)、取得中级碳减排领域证书,从 事相关领域工作满一年;
(7)、取得其他高级职业或技能证书、 职称证书等满一年。
(以上条件需满足其中一条)
注:上述报名条件中有关学历或学位的要求是指经国家教育行政部门承认的正规学历或学位,工作年限是指取得规定学历前、后从事该项工作的时间总和,其计算截止日期为2023年12月31日。
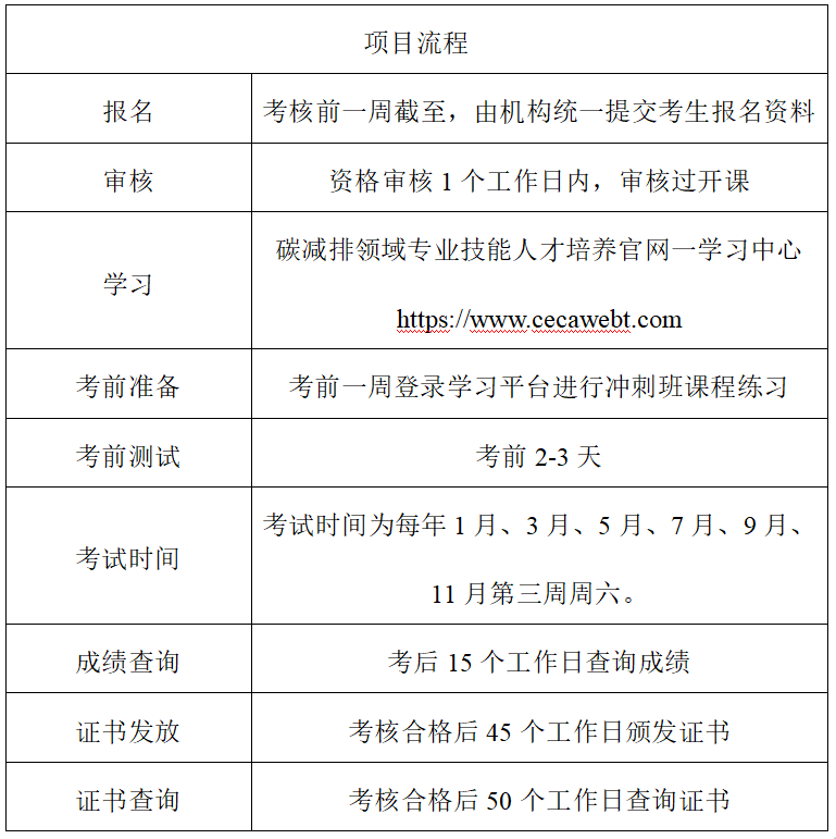
六、报名时间:考核前一周截至,由机构统一提交考生报名资料。
即:为每年 1 月、3 月、5 月、7 月、9 月、 11 月第二周周六前。
七、报名资料:
1、填写报名审核表(详见附件3:);
2、二寸免冠蓝底彩色电子版照片1 张;
3、身份证正反面照片;
4、学历证复印件;
5、包括其他可满足报名条件的相关证明材料;
6、报名资料按以下要求命名:
①报名表命名格式:姓名+身份证号+报名表;
②照片命名格式:姓名_身份证号;
③身份证命名格式:姓名+身份证号+身份证正面\身份证反面;
④学历证命名格式:姓名+身份证号+学历证。
7、将填写好的报名表、照片、附件等,统一发送给报名的工作人员。
提交资料命名格式如下:
注意:照片为考试系统开课、考试及证书打印的重要资料,为避免遗漏和打印证书信息有误请注意以下三点:
1、批量报名的的机构,请将所有学员照片放在一个文件夹内,以照片+总人数命名,打包发给项目中心办公室教务老师;
2、 照片命名格式:姓名_身份证号.jpg,核实好考生姓名和身份证号,且不要有多余的字。
3、提交学员的照片为打印证书照片,请注意照片清晰度及尺寸。
(如因提交资料有误造成考生无法正常登陆考试系统或证书错误等事件,请机构自行负责。)
八、培训:
1、培训形式:网课
2、培训网址:登录中国节能协会--教育培训--碳减排领域专业技能岗位人才培养工程综合服务平台/节能减排领域专业技能岗位人才培养工程综合服务平台官方网站
3、培训时间:具体以甲方通知为准(由于每期考试时间不定)
4、培训课时:根据专业科目,具体以培训平台官方网站为准(一般为:初级36;中级40;高级48;)
5、培训费用:(为市场指导收费)

关于补考:考核未通过的学员,未通过需缴纳100元/次的补考费进行补考。
九、收费方式:
公司名称:广西昂晟节能科技有限公司
对公账号:4505 0160 4250 0000 0627
开户银行:建行南宁市新竹西路支行
十、学习考试相关事宜
1. 报名学员可以登录中国节能协会--教育培训--碳减排领域专业技能岗位人才培养工程综合服务平台/节能减排领域专业技能岗位人才培养工程综合服务平台官方网站进行学习;
2. 经学习达标者(需学够90%及以上课时)在考试设备下载学习机,方能参加考试,下载网址: http://ks.kszx365.com/;
3. 考试形式:采用机考考试的方式;
4. 考前冲刺押题班:可登录学习系统进行考前冲刺的学习;
5. 考试题型及分值:考试题型包括单选题、多选题、简答题。其中单选题30道,每题1 分,多选题10道,每题2分,简答题5道,每题10分,满分100分,60分合格;
6. 考核流程:考前三天发放准考证号,考前注意事项及考核网址等信息,学员登录后进行考核;
7. 考试当天,学员按照考场须知和考试注意事项登录考试机参加考试。
8. 考核后15个工作可查成绩;
9. 考核合格后45个工作日颁发证书。
10.联系人及联系方式

上班时间:周一至周五早上9:00-12:00 下午:14:30-18:00
联系地址:南宁市兴宁区昆仑大道169号金桥农产品批发市场22号楼13-B号
附件1:碳减排、节能减排领域专业技能岗位报名流程

附件2:资质证明网站截图

附件3:碳减排、节能减排领域专业技能岗位报名表
